NewsCenter
Contact Us
國外熱線:int 86(0)318 2667890/7709991
國內熱線:0318-2159992
企業郵箱:info@jinghuachem.net
企業地址:衡水市高新區北環東路1066號
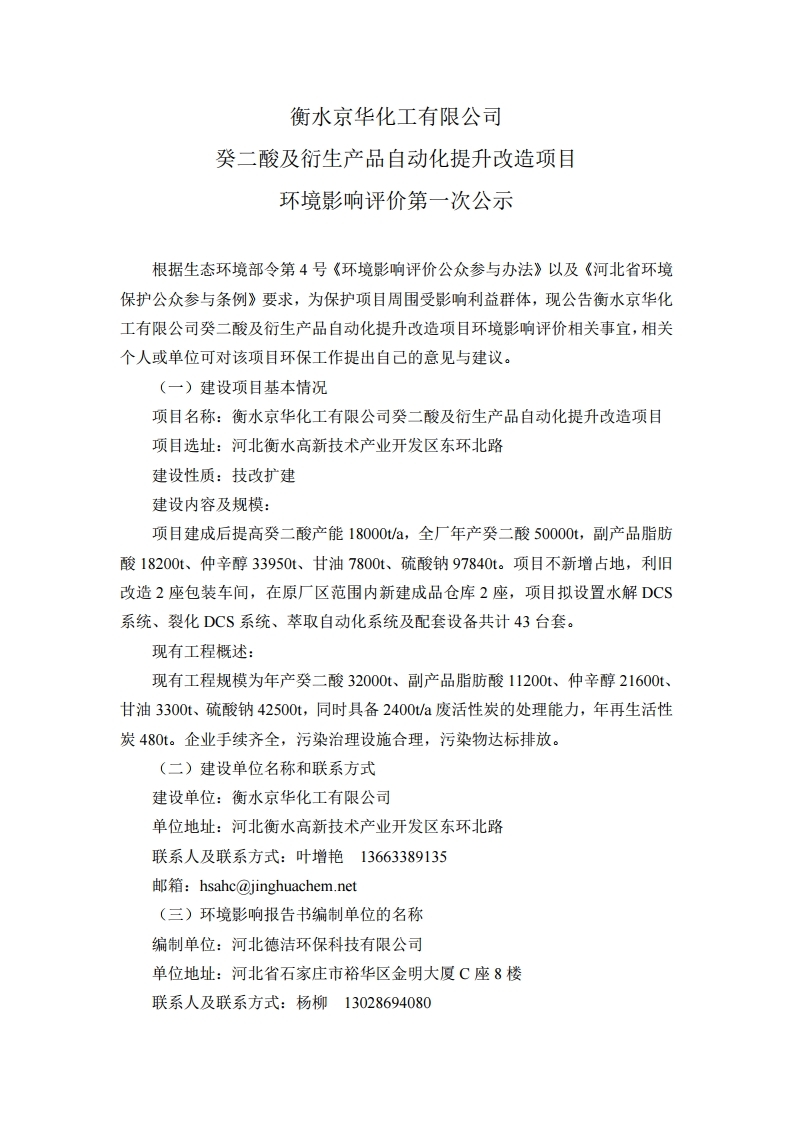
作者 jinghua2023-05-10
微信公眾號
手機官網